Author Topic: 1932 Pontiac Six build  (Read 394442 times)

chopper526

  • Master Deluxe
  • *****
  • Posts: 2277
  • Age: 66
  • Location: Philly
Re: 1932 Pontiac Six build
« Reply #660 on: October 16, 2022, 11:28:33 AM »
Looks good, going to be a nice set up. Can't help with wiring, but I'll bet Ed has an idea.
Tighten it up til it strips, then back it off a quarter turn

62131

  • Master Deluxe
  • *****
  • Posts: 2333
  • Age: 69
  • Location: Glasgow, Ky.
Re: 1932 Pontiac Six build
« Reply #661 on: October 16, 2022, 11:41:37 AM »
Your brake switch will have two sets of contacts n/o for brake lights and n/c for lock up release when brakes applied

EDNY

  • Bowtie Admin
  • Master Deluxe
  • *****
  • Posts: 3465
  • Age: 74
  • Location: Champlain, NY
Re: 1932 Pontiac Six build
« Reply #662 on: October 16, 2022, 03:18:00 PM »
Basically fused power to the brake pedal (closed) switch that sends power to the trans, when you step on the pedal the circuit opens and cuts off the power to the trans.  Or - toggle on/off power to the trans...easier to use the brake pedal setup.

I would suggest you ask the builder if it is a 12V power circuit setup just to be sure.

« Last Edit: October 16, 2022, 08:29:53 PM by EDNY »
33 Chevy 5 Window, 34 Chevy 3 Window, 37 Chevy 4dr sedan

Rattiac

  • Master Deluxe
  • *****
  • Posts: 1604
  • Age: 46
Re: 1932 Pontiac Six build
« Reply #663 on: October 17, 2022, 01:48:35 PM »
So  I have the old school lever brake light switch with only 2 prongs.  Wouldn't that send power to my brake lights ???
I plan on using a toggle and the brake switch so I don't forget to shut it off. 

Decided to pull the front floor out to do the swap.
Tonight I need to undo the e-brake and the floor is ready to come out.

62131

  • Master Deluxe
  • *****
  • Posts: 2333
  • Age: 69
  • Location: Glasgow, Ky.
Re: 1932 Pontiac Six build
« Reply #664 on: October 17, 2022, 04:18:59 PM »
Yes, it's a set of normally open contacts, when you step on the pedal it closes the contacts and your brakes light's come on, 

Rattiac

  • Master Deluxe
  • *****
  • Posts: 1604
  • Age: 46
Re: 1932 Pontiac Six build
« Reply #665 on: October 17, 2022, 11:53:58 PM »
Damn, I just replaced that brake light switch. Guess I need to fab up a new setup  .

Essex_29

  • Master
  • ****
  • Posts: 347
  • Age: 59
  • Location: Finland
Re: 1932 Pontiac Six build
« Reply #666 on: October 18, 2022, 01:00:36 AM »
This is how I connected the lock up on my El Camino after an engeine and transmission swap. I’ll post a diagram as soon as I get home, for use with a normal two prong brake switch.

The diagram below will provide earth to the lock up solenoid in the transmission, which also requires a positive feed when the ignition is on.
« Last Edit: October 18, 2022, 01:51:01 AM by Essex_29 »

Essex_29

  • Master
  • ****
  • Posts: 347
  • Age: 59
  • Location: Finland
Re: 1932 Pontiac Six build
« Reply #667 on: October 18, 2022, 02:59:04 AM »
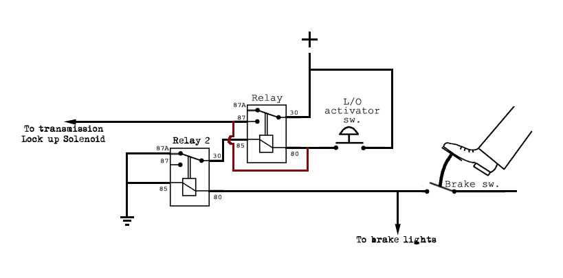
Here comes. This is how I did in my '57 Pontiac when I had the normal two prong brake light switch.
This provides the lock up solenoid with +12 Volts, and the solenoid also needs to be grounded, ofcourse.



+ is positive, ignition on (fused).

#1 When the Lock up activator swith (toggle) is depressed the Relay activates the lock up solenoid.
#2 The red wire loops back to the relay, making it self energized, so the lock up stays activated when the toggle switch is released.
#3 Relay2 is connected Normally Closed ( std 5 prong light relay).
#4 When brakes are applied Relay2 activates, breaking the slef enerized circuit, and releases the Lock up.

This works very well. I added another toggle switch where everything is grounded to manually release the lock up, which can be convinient if you want to accellerate rapidly without moving your foot to blip the brake lights, to release the lock up.

If the lock up stays engaged for some reason, this is not too bad anyway because it disengages right before the car stops. The lock up only works in second through fourth gear.
« Last Edit: October 18, 2022, 05:15:53 AM by Essex_29 »

Rattiac

  • Master Deluxe
  • *****
  • Posts: 1604
  • Age: 46
Re: 1932 Pontiac Six build
« Reply #668 on: October 19, 2022, 01:52:32 PM »
Thanks guys. 👍
I picked up a new switch similar to 62131 posted above.  This will probably work out better than what I had,  more fine tune adjustment.

Called Classic Instruments about the speedometer gear. Should be able to swap it over to the new trans no problem.

In case ya missed it,  here's the cold start video.
https://youtu.be/nNFRysNxVcA
« Last Edit: October 19, 2022, 01:58:21 PM by Rattiac »

Rattiac

  • Master Deluxe
  • *****
  • Posts: 1604
  • Age: 46
Re: 1932 Pontiac Six build
« Reply #669 on: October 20, 2022, 01:55:40 PM »
Mocked it up and Started making a new bracket last night.

Essex_29

  • Master
  • ****
  • Posts: 347
  • Age: 59
  • Location: Finland
Re: 1932 Pontiac Six build
« Reply #670 on: October 21, 2022, 06:32:48 PM »
Good luck with the wiring. Probably a good choice to go with the right kind of switch.

Good cold start video, great sound too. I couldn't have guessed that it was a V6, I was certain it was an inline!
I had a 4.3 in a '89 Caprice, it didn't sound like that at all.

62131

  • Master Deluxe
  • *****
  • Posts: 2333
  • Age: 69
  • Location: Glasgow, Ky.
Re: 1932 Pontiac Six build
« Reply #671 on: October 21, 2022, 08:46:07 PM »
I used a rocker switch to lock up and the n/o contacts on the brake switch to unlock it

Rattiac

  • Master Deluxe
  • *****
  • Posts: 1604
  • Age: 46
Re: 1932 Pontiac Six build
« Reply #672 on: October 31, 2022, 02:13:58 PM »
Well,  transmission is out.  I shoulda got extra hand removing it. 
One of my dowel pins has been missing for awhile.
I ordered another set from summit.  Should be here in a day or two. 
In the meantime I'll push the car out and clean up  the trans fluid lake. 😬
« Last Edit: October 31, 2022, 02:15:34 PM by Rattiac »

62131

  • Master Deluxe
  • *****
  • Posts: 2333
  • Age: 69
  • Location: Glasgow, Ky.
Re: 1932 Pontiac Six build
« Reply #673 on: October 31, 2022, 03:54:22 PM »
That kind of mess is always around for a while even after you clean it up

EDNY

  • Bowtie Admin
  • Master Deluxe
  • *****
  • Posts: 3465
  • Age: 74
  • Location: Champlain, NY
Re: 1932 Pontiac Six build
« Reply #674 on: October 31, 2022, 09:52:18 PM »
With the 200-4R pan off you should have a two prong pressure switch that grounds the lockup solenoid.

Via the square case external connector (3 pins used) the 12v feed should go directly to the (+) side of the lockup solenoid.  One prong on pressure switch gets grounded to the case,  the other prong feeds the (-) of the solenoid. NOTE: The (-) feed is split and a wire returns to the external case connector...you could use this extra (-) feed to ground an LED that already has a positive feed on your dash. (lights up when the pressure switch closes indicating lockup).
33 Chevy 5 Window, 34 Chevy 3 Window, 37 Chevy 4dr sedan

 


LINK SECTION - FEEL FREE TO SUGGEST ANY LINKS (YOURS INCLUDED).


OTHER FORUMS

AMERICAN DREAM CARS
CANADIAN RODDER FORUM
CHEVY 348/409 (W) Engine Forum
Classic Shop Talk
Inliners International
Killbillet Rat Rod Forum
LAY IT LOW
METAL MEET FORUM
The H.A.M.B.
Vintage Chevrolet Club of America


CHEVY PARTS SOURCES

AMERICAN ANTIQUE AUTO PARTS
ALBANY COUNTY FASTENERS (SS NUTS/BOLTS etc)
AN PLUMBING FITTINGS/ADAPTERS ETC
1933-1935 Buy/Sell Chevy Parts
BOB’S CLASSIC AUTO GLASS (& rubber seals) Ask for Forum Discount
BOWTIE REPRODUCTIONS
Chevs of the 40’s Parts
Chevy Supply of Assonet
Classic Fabrication
Dropped Axles & Axle Reference Site
Early Chevrolet Parts
EMS Auto Parts
Exhaust Parts – Including Oval Pipe
GLEN RARICK (LaFargeville, NY) Vintage Chevy Parts
Hamby Motors – Vintage Parts SC
HEMMINGS MOTOR NEWS
HOTRODDERS.COM CLASSIFIED
I&I 1929-1954 Chevrolet Reproduction Parts
JULIANO’S HOT ROD PARTS
McNichols PERFORATED METAL SUPPLIER
METRO Rubber Restoration Parts & Weather-Stripping
OBSOLETE CHEVY PARTS CO.
OLD CHEVY TRUCKS (Parts)
PERFORMANCE DYNAMICS SPEED SHOP (EFI & Misc AN Fittings)
REPAIR CONNECTOR STORE
Restoration Specialties & Supply, Inc
RESTORATION SUPPLY COMPANY
ROCKAUTO "Search retailmenot.com for discount codes"
ROCKY MOUNTAIN RELICS
Smooth steel running boards for classic cars and trucks
Rock Valley Antique & Street Rod Parts
Silver Spittoon Antiques
Steele Rubber Parts
STRAPWORKS.COM
Superior Glass Works
SURPLUS CENTER misc electrical, hydraulics etc
The Filling Station – Vintage Chevy & GMC Parts
TAIL LIGHT KING
TRADERVAR Auto Gauges & Test Equip
VINTAGE PARTS CLUB


TECH LINKS – REFERENCE & MISC

1931 Chevrolet
1932 Chevrolet
BCC Bin Look Up
BCC Bin Look Up (#2)
Bergeson Universal Steering
CHEVROLET HISTORY 1916-1942
CHEVY MANIA
CHEVROLET Model Identification Charts
Chevrolet Production Figures
CHEVY TALK
Chevy Thunder (Great SBC Fuel Injection Reference Site)
CLASSIFIED SEARCH
CLIPS & FASTENERS
COMPNINE Total VIN Decoder
CRAIGSLIST SEARCH TEMPEST
DAVE's Small-Body HEI’s
DeCode This VIN Decoder FREE ONE
ENGINE BUILDER MAGAZINE
Engine RPM Calculator
GearHead EFI Forums
GM Gen III+ Engine Crank Spacing & Interchange
GM TH-200-R4 Transmission
HOT RODDER JOURNAL
LeBaron Bonney Company-Vintage Car Interior
McPherson 4 Year College Degree - Automotive Restoration
MILLER TIG Welding Calculator
NATIONAL DO NOT CALL REGISTRY
New England Chrome Plating
OBD2 ENGINE CODES
OLD CAR ADVERTISING – CHEVROLET INDEX
OLD CHEVY PICTURES BY YEAR
PERFORMANCE DYNAMICS SPEED SHOP (EFI & Misc AN Fittings)
SEMA Action Network BREAKING NEWS
SMALL BLOCK CHEVY ENGINE SUFFIX CODES
StoveBolt
TEAM 208 MOTORSPORTS Custom Wiring, Tuning, EFI
The12Volt - Free Vehicle Wiring, Relay Diagrams, and Technical Information
The Filling Station - Classic Chevrolet Tech Articles

Website Free Tracking
Stats Of Website
Flag Counter
SimplePortal 2.3.7 © 2008-2025, SimplePortal